联系方式

0592-6012975

当前位置: 首页 > 新闻动态

新闻动态

刚刚!又一家老牌货代宣布“结业”!货柜被扣、客户烂账等...

2023 / 12 / 16

受多重因素影响,今年以来运价断崖式下跌,货代市场也出现了一些乱像。随着行业竞争的加剧,有些货代对运价等成本的掌握能力有限,遇到困难后无法应对,原本脆弱的资金链条便会断裂。货代物流业纠纷、各种事件层出不穷...
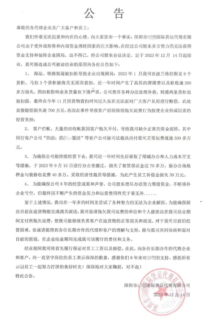
日前,又有一家成立8年的老牌深圳货代宣布“结业表示由于受外部形势和内部资金周转因素的巨大影响,经过努力仍无法获得资金支持和扭转企业困局,迫不得已,经公司股东会议决定,定于2023年12月14日起结业。
公告中提到:海运、铁路渠道被扣柜导致企业出现困局,其次还有客户烂帐,导致公司缺少正常的资金流转等等原因,导致最终被迫结业。
货代行业长期以来鱼龙混杂,尤其在近两年,黑天鹅事件频发,航运市场面临的问题更加复杂,有些货代的资金链以及对运价等成本的掌握能力有限,遇到困难后无法应对,甚至出现资金链断裂的情况。

不少货代企业在感叹之余,也纷纷向同行和货主发出警示:想靠低价杀出一条血路,往往忧患重重。货代的服务是多维度的,只追逐低价,也有可能被低价所吞噬,最终赔了夫人又折兵。

------------->>>厦门创悟供应链专业于欧美、东南亚、中东、俄罗斯、印度等各种海运、空运到门服务。

首页

首页

关于我们

关于我们

服务项目

服务项目

新闻动态

新闻动态

联系我们

联系我们